第一批右玉精神专项研究课题拟立项名单公示
发布时间:2025-07-28 07:13:03

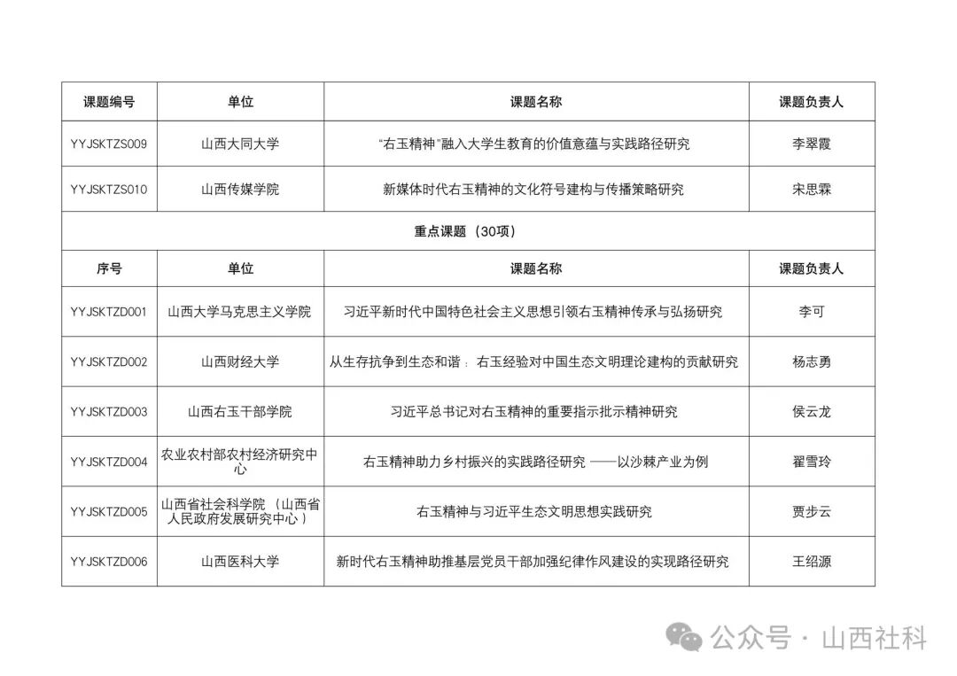
根据《山西省人民政府重大决策咨询课题管理办法》有关规定,省政府决策咨询委办公室、省社科院(省政府发展研究中心)、山西右玉干部学院于2025年7月24日召开第一批右玉精神专项研究课题立项评审会,组织专家对申报材料进行评审,确定了第一批右玉精神专项研究课题拟立项名单(具体名单附后),现予以公示。公示时间为2025年7月28日至8月1日。公示期内,如有异议,请以书面方式向省社科院(省政府发展研究中心)机关纪委反映,并提供必要的证据材料,以便核实查证。个人提出异议者须提供本人真实姓名、工作单位、联系电话等有效联系方式,凡匿名、冒名或超出期限的异议不予受理。
联系电话:0351-7850399
电子邮箱:sxsjczxw@163.com
通讯地址:太原市小店区大昌南路14号山西省社会科学院(山西省人民政府发展研究中心)机关纪委 白老师
邮政编码:030032
山西省人民政府决策咨询委员会办公室
山西省社会科学院(山西省人民政府发展研究中心)
山西右玉干部学院
2025年7月28日